撰文:HashKey Group 首席分析师 Jeffrey Ding
首发于文汇报
随着美国、香港前后稳定币相关法案,全球数字资产市场正式迈入监管驱动的增长新周期。该条例的落地不仅填补并完善了锚定法币资产的稳定币监管空白,还为市场提供了清晰的合规框架,包括储备资产隔离、赎回保障及反洗钱合规要求,有效降低系统性风险(如挤兑或诈骗)等。
本文通过解析两大法案的核心框架,结合量化预测,系统性展望合规美元稳定币的十年增长轨迹及其对公链生态的重构效应。
一、GENIUS 法案下的美元稳定币增长动能与量化推演
美国《GENIUS 法案》(Guiding and Establishing National Innovation for U.S. Stablecoins Act)于 2025 年 5 月在参议院获得通过,标志着美国在稳定币监管方面迈出了关键一步。该法案为稳定币发行商制定了详细的监管框架,要求稳定币发行人需要持有至少 1:1 由美元现金、短期美国国债或政府货币市场基金等高流动性资产支持的储备,并接受定期审计,遵守反洗钱(AML)和了解你的客户(KYC)等合规要求。此外,法案禁止稳定币提供利息收益,限制外国发行人进入美国市场,并明确稳定币既非证券也非商品,从而为数字资产提供了清晰的法律定位。这一立法旨在加强消费者保护,防范金融风险,同时为金融科技创新提供稳定的监管环境。
《GENIUS 法案》的实施预计将对全球加密市场格局产生深远影响。首先,投资于不允许生息的高流动性美元资产将直接利好美债的发行,促使稳定币成为美债分销的重要渠道。这种机制不仅缓解美国财政赤字融资压力,更通过数字货币渠道强化美元的国际结算地位。其次,明确的监管框架可能吸引更多金融机构和科技公司进入稳定币领域,促进支付系统的创新和效率提升。然而,法案也引发了一些争议,例如前总统特朗普家族涉足加密货币行业所带来的潜在利益冲突,以及对外国发行人设限可能引发的国际监管协调问题。尽管如此,《GENIUS 法案》为稳定币的发展提供了制度保障,标志着美国在全球数字资产监管竞争中迈出了重要一步。
据 Citigroup 预测,在监管路径清晰化情景下,全球稳定币市值将从 2025 年的 2300 亿美元增长至 2030 年的 1.6 万亿美元。值得注意的是,该预测隐含两个关键假设:其一,合规稳定币将加速替代传统跨境支付渠道,每年节省约 400 亿美元的国际汇款成本;其二,DeFi 协议中稳定币锁仓量将突破 5000 亿美元,成为去中心化金融的基础流动性层。
二、香港稳定币监管框架的差异化定位
香港特区政府近期发布的《稳定币条例》标志着其在 Web3.0 领域系统性布局的重要进展。该条例建立了稳定币发行的许可制度,要求发行人必须获得香港金融管理局(HKMA)的许可,并满足储备资产管理、赎回机制和风险控制等方面的严格要求。此外,香港还计划在未来两年内推出场外交易(OTC)和托管服务的双重许可制度,进一步完善虚拟资产的全链条监管体系。这些举措旨在加强投资者保护,提升市场透明度,巩固香港作为全球数字资产中心的地位。
香港金管局计划在 2025 年发布关于真实世界资产(RWA)代币化的操作指引,推动包括债券、房地产和大宗商品等传统资产的链上代币化进程。通过智能合约技术,实现自动分红、利息分配等功能,香港致力于构建融合传统金融与区块链技术的创新生态,为 Web3.0 的发展开辟更广阔的应用空间。在香港的监管架构下,稳定币的发行将呈现多币种、多场景的繁荣发展态势,进一步巩固香港作为科技金融枢纽的地位。
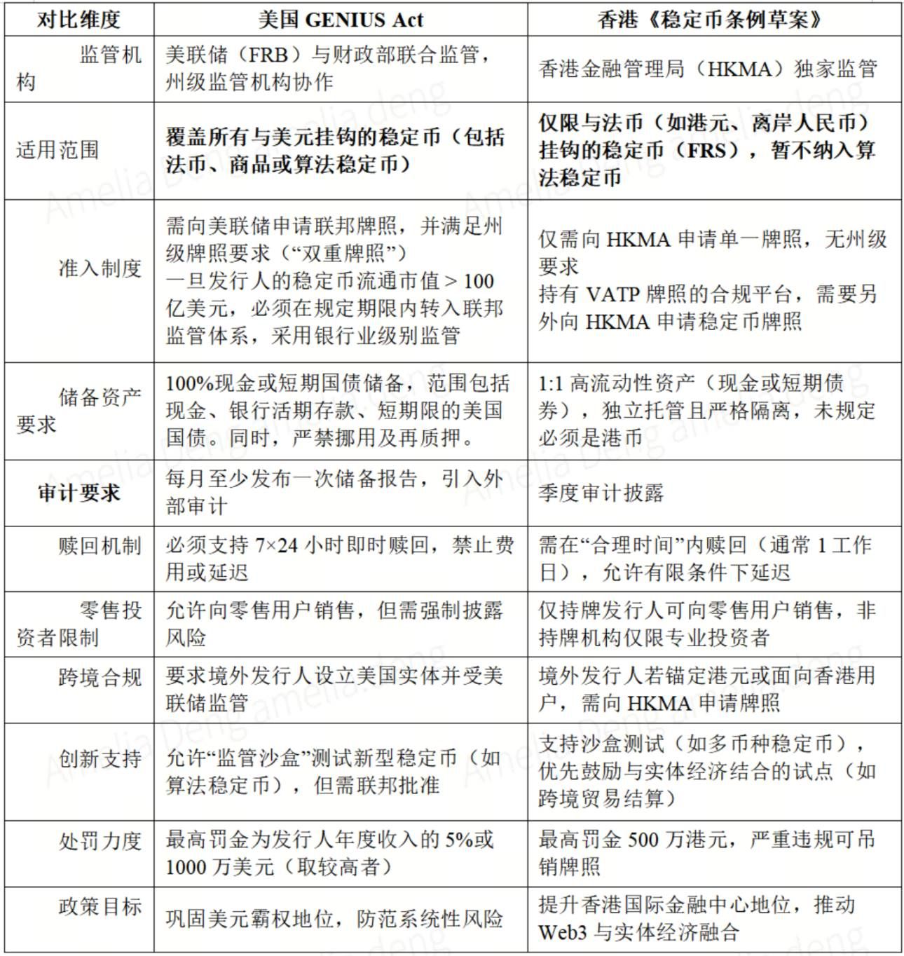
香港《稳定币条例草案》虽借鉴美国监管逻辑,但在实施细节上呈现显著差异(见表 1):

表 1:美港稳定币监管框架对比
三、监管竞合下的全球稳定币格局演进
(一)美元稳定币的全球储备货币强化效应
在《GENIUS 法案》确立的监管框架下,支付型稳定币必须以美国国债作为储备资产,这一规定赋予了美元稳定币超越数字货币范畴的战略意义。本质上,这类稳定币已成为美国国债的新型分销渠道,在全球范围内构建了一个独特的资金循环体系:当全球用户购买以美元计价的稳定币时,发行机构需将相应资金配置为美债资产,这不仅实现了资金向美国财政部的回流,更在无形中强化了美元的全球使用广度。这一机制可视为美元金融基础设施的全球化延伸。
从国际结算的角度观察,稳定币的出现标志着美元清算体系的范式转变。传统模式下,美元跨境流动高度依赖 SWIFT 等银行间结算网络,而基于区块链的稳定币则以「链上美元」的形式,直接嵌入各类兼容的分布式支付系统。这种技术突破使得美元结算能力不再局限于传统金融机构。这不仅拓展了美元的国际使用场景,更代表着美元结算主权在数字时代的现代化升级,进一步巩固了其在全球货币体系中的核心地位。
(二)香港与新加坡的亚洲监管协调挑战
尽管香港率先建立稳定币牌照制度,但新加坡金管局(MAS)同期推出的「稳定币沙盒」允许实验性发行与现有法币挂钩的代币。两地监管套利可能引发发行商「监管选址」行为,需通过东盟金融监管论坛建立统一的储备审计标准和反洗钱信息共享机制。
香港与新加坡在稳定币监管政策上虽目标相近,但实施路径呈现显著差异。香港采取审慎收紧的监管思路,金管局计划建立法定稳定币牌照制度,将稳定币定位为「虚拟银行替代品」,并严格遵循传统金融监管框架。相比之下,新加坡则秉持实验性监管理念,允许数字代币与法币挂钩的创新试点,为技术及商业模式创新保留弹性空间,整体采取容错试错的监管态度。
这种监管差异可能导致发行机构选择性注册以规避严格审查,或利用监管标准差异进行套利操作,从而削弱法币挂钩机制的审核效力。从长期来看,若缺乏协调,这种分化可能破坏监管公平性与政策一致性,甚至引发区域监管竞次风险,使两地陷入内耗式竞争。此外,监管标准的不统一可能削弱亚洲在全球稳定币体系中的话语权,进而影响香港和新加坡作为国际金融中心的竞争力。
两地监管机构需加强政策协调,在防范系统性风险与鼓励金融创新之间寻求更优平衡,以提升亚洲在全球数字金融治理中的整体影响力。
结论:监管清晰化开启稳定币黄金十年
美国 GENIUS 法案与香港条例草案的共同实施,标志着数字资产监管从碎片化走向体系化。合规美元稳定币将在十年内实现数量级增长,成为连接传统金融与加密生态的核心桥梁。而公链基础设施的技术演进,则决定其能否在监管框架内捕获最大化的价值红利。对于发行商而言,构建多链、多币种、多监管兼容的稳定币体系,将是赢得下一个十年竞争的关键战略。
(注:本文数据模型基于 Citigroup 2025 年 4 月报告、美国参议院银行委员会听证记录及香港金管局公开文件构建,增长预测已考虑宏观经济波动性与技术风险因素。)
免责声明:本文章仅代表作者个人观点,不代表本平台的立场和观点。本文章仅供信息分享,不构成对任何人的任何投资建议。用户与作者之间的任何争议,与本平台无关。如网页中刊载的文章或图片涉及侵权,请提供相关的权利证明和身份证明发送邮件到support@aicoin.com,本平台相关工作人员将会进行核查。
