manus爆紅的紅與黑:行銷確實過頭,但產品驚艷也不假
老實說,到現在也沒manus 的邀請碼,所以如果你堅持認為沒體驗過就沒有發言權的話,直接叉掉可以為你節省十分鐘。
想聊聊兩個大點,一個是有關manus 這波行銷爭議;一個是manus 的產品取巧之道。
產品:沒有突破,但突破了
Manus 並沒有在技術上實現突破,這或許是爭議過後最大的共識。最核心的驗證案例來自於MetaGPT 團隊(做程式設計agent team 的)三小時復刻了一個OpenManus。
但毫無疑問,manus 帶給大家的產品又是震撼的。它把AI 作為「人類之手」,自動化實現一系列流程,其中包含了大量的資訊自主收集、瀏覽器互動等內容。這些將最終被封裝,用戶只需要告訴manus 他想要做什麼,就可以搬個椅子直接看表演了。
如果你跟我一樣日常關注AI 領域的一些動態,你會發現manus 比起deepseek 模型訓練的革新,更像是一隻縫合怪:
1、任務梳理、知識庫呼叫。大部分模型均具備此能力,並且從prompt engineering 的角度,先行將任務拆解梳理會提高AI 最終輸出的效果。我自己在日常與AI 互動中,要不是直接列清單,就是讓AI 基於我的需求為我梳理。
2、資訊蒐集、梳理、分析。也也就是Deep Research,現在基本上也都陸續支持了。
3.外接工具function call。無論是MCP,或是大量開源工具例如browser-use,都已經被納入日常使用場景之中。
4、多代理合作。從Devin 開始應該已經一兩年了(不太記得具體時間)。三小時復刻的那個metaGPT 團隊做的就是程式設計領域的多代理合作。
很多人揪著manus 沒有創新這點死死不放,見到稱讚的就開始冷嘲熱諷。
須知傲慢是進步的最大死敵。
不妨問自己:既然都是已有的東西,為什麼整合起來就一下子爆了呢?都是已有的東西,為什麼不縫呢?
大家看待創新的角度還是太狹隘了,總是緊抓著技術不放,殊不知產品理念的創新,商業模式的創新,才是更有深遠影響力的。
我在結尾放了一篇文章,關於manus 產品的理解寫的非常好(因為是轉述團隊本身的話):

這段話也是我寫這篇文章的主要原因。我覺得這裡提到的點值得每個做產品的人細細品味。
說說我從中看到的、manus 值得學習的點:
1.智能體工作流程的抗干擾
做遊戲也會提到類似的概念,「心流」。
即使用者使用產品的體驗,是由一段段行為流程所構成的。比如說我使用支付寶去交話費,我需要打開支付寶,點擊首頁「充值」,選擇手機號,選擇金額,確認,付費,收到充值成功的回饋。這樣一個流程中,如果出現一個流程外因子的干擾,就會打斷整體流程,造成產品體驗的下滑。
現有的AI 代理,雖然不致於如上所說,和使用者工作流程完全排斥,但確實存在佔用工作空間的問題。以大家可能常用的AI 讀網頁為例,AI 基於當前網頁給出了理解,你不能改動當前網頁,否則就失效了。要不然就手動複製鏈接,在一個獨立的窗口去給到AI。最近試用過的另一個產品same.dev,主打直接複製前端源碼的,就存在繞過網頁就中斷運行的問題,活生生霸佔一個工作空間,體驗非常之差。
當然,也並非是在說孰優孰劣。但manus 產品層面的改變對我們思考AI agent 形態演進是有意義的。
從瀏覽器內嵌AI,到AI 互動頁面內嵌瀏覽器,前者滿足使用者日常使用需求(AI 只是工作生活流程的一部分),後者滿足智慧代理需求(減少無關因素幹擾)。
AI Agent 產品,暴露給使用者的,只需要是一個互動頁面,接收輸入、展示過程、吐出輸出。過程只允許被展示,使用者不會受到過程的干擾。
又想起我在之前一篇提及OKX 錢包內嵌瀏覽器存在的問題了。你不能讓使用者主動打斷流程來實現目的。
「心流」中斷的體驗是很糟糕的。
2、重新思考「外接工具」
在大多數人眼中,可能只有MCP 等標準協定或已經打包好的函式庫,才算是「外接工具」。
其實,所謂工具,就是輸入輸出具有穩定性,能讓使用者有明確預期的黑箱。
程式設計作為AI 應用場景中確定性最高的一個,無數腳本,無數模組,都可以打包為工具。
從模型訓練角度去比拼解數學題,沒問題;但如果從模型應用角度去直接接數學題,那就是蠢。
為什麼不寫程式碼來解,非得用勞什子向量映射?
manus 在通用型Agent 的設計上其實指明了關鍵點:不要妄圖用AI 直接解決所有問題。
AI 只是手。
手使用工具去解決問題。工具可以事先定義,也可以臨時寫。
人- 手- 工具- 任務。
你管他中間接幾層工具呢?
3.對使用場景的非破壞性
經常編程的同學一定體會很深,不同的項目,依賴庫版本亂七八糟,只要其中一個關鍵庫版本沒對上,項目就可能運行報錯。
這也是程式設計裡虛擬環境的必要性所在。 npm 基於專案依賴安裝,python 創建虛擬環境,docker 容器等,這些在我理解,都是為了確保環境的獨立自訂性。
這可能是現階段所有直接toC 的產品級智能體的共識:不要侵占用戶的本地環境,用雲端。
前有bolt.new 、mgx.dev 等,都選擇了直接雲端運行、編寫調試。但這些均為程式型agent,通用型agent 缺乏對照。
與manus 的做法形成鮮明對比的還有個產品,Highlight。你下載安裝後,會在桌面形成一個浮窗,浮窗上有一些基於當前工作空間的應用的一些AI 結合操作。
看上去似乎讓人眼睛一亮?
例如我不會爬蟲,我會調到瀏覽器頁面,讓Highlight 為我爬蟲?
我個人體驗下來,highlight 的做法已經幹擾了原本的工作流程,因為我必須開著進程讓highlight 來操作。但實際上,任何人在工作中都會來回切換頁面,不可能專門等AI 操作完成。此外,如果AI 用我的瀏覽器爬蟲,是否在用我的IP,是否會影響我未來的訪問?
本地場景被破壞了。
這幾點其實光說起來似乎也不難想到的感覺。但如何框架性地進行一系列的設計,我想還是很值得去體會的。
最後說一句有關manus 上限,我個人的預期吧。
我的預期就是控制預期──AI 無法為我們做所有事。即使未來智慧家庭引入了AI 模組,變成了「人類之手」可以使用的「工具」;即使桌面裡出現越來越多的「工具」能夠讓我們僅憑自然語言控制生產級軟體;很多時候也必須人類來做過程的控制檢驗,這是因為AI 對世界的認知建立於一個巨大的黑箱之上,它們會出現「幻覺」。
無論如何,既然我們認為人類的真實要大於AI 的真實,人類就需要對AI 的生產進行檢驗。而交給AI 的越多,需要檢驗的內容就越多。這最終會平衡到一個邊界之上。
這個邊界,就是通用型Agent 產品的上限。
行銷:不怕爭議,怕沒有爭議
縱觀這波manus 出圈,與其說是圈內自發性爭議,不如說是有雙「上帝之手」在暗中引導。
這雙上帝之手,想必也是出自官方了。以手引手,豈不妙哉。
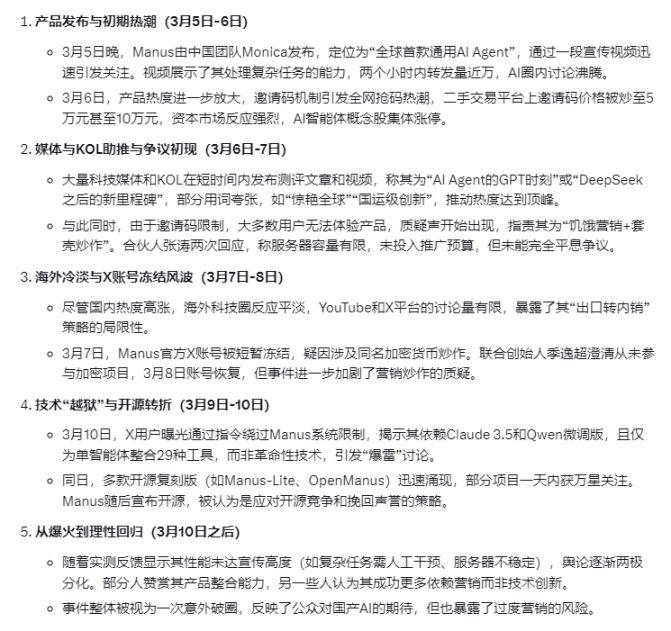
首先,我請Grok 總結了manus 這段時間的行銷大事件:

可以清楚看到,官方的核心宣傳語就是「全球首款通用AI Agent」。
這是個非常爭議的說法。
A. 對圈外人士來說,這說法非常引人注目;
B. 對於我這種日常關注但並非圈內人士的,一眼可以看出是玩了文字把戲:產品層面我上面有介紹過,是縫合怪,無論如何稱不上首個;但如果加上“日常”兩個字,此前也確實沒有這麼一款說自己要處理通用型任務的消費級產品造成大的輿論。加上宣傳語本來就是誇大傾向的,所以這麼說確實也無可厚非;
C. 對圈內人士呢,我想大部分可能會比較憤憤不平,畢竟自己哼噠哼嘩研究的成果被縫進去了,或者說自己眼裡這個東西沒什麼技術含量,偏偏又被他搶了風頭。
——立場對立出現了。
有立場對立就有爭論,輿論最終持續發酵,為manus 的宣傳帶來槓桿效應。
不要看表象,看結果。
結果就是manus 收穫了全球性的關注。這行銷的性價比拉滿。
以及邀請碼機制。
在註意力拉滿的同時,邀請碼嚴格限制,一方面是基於成本考慮,另一方面也是掩蓋產品不足。畢竟「通用型」誇下海口了,一旦開放,立刻就能被A 類人群各種bug 和回饋直接炸翻。那樣就不會是立場對立,而是一邊倒,很可能就涼了。從這角度,邀請碼機制其實類似一次早期測試,有多少dev 修bug,就放多少碼,讓種子使用者先行幫忙完善產品。
還有就是飢餓行銷那套打算。飢餓行銷本質上還是爭奪注意力,所有用了邀請碼的不免會被「愛而不得」者罵,很正常。
其後發生的,X 帳號凍結風波、科技越獄、被開源等,被很多人視為過度行銷的惡果。
關於這點,我個人的看法是:AI 圈還是太文縐縐了。建議拉來crypto 圈子裡遛遛,學點不要臉精神。
manus 團隊其實還好,畢竟上一款產品Monica 已經穩定獲利,殊不知許多小團隊仍舊掙扎在溫飽線邊緣。這時候,你跟我說行銷不要過度?如果能夠低成本達到高行銷效果,我想請問為什麼不?
臉能支援研發團隊繼續做下去嗎?臉能提供足夠的資金創新嗎?
臉不值錢。在這個娛樂至死、資訊爆炸的年代,注意力才值錢。
crypto 圈最殘酷也是最鍛鍊人的地方,就是它太接近錢本身了,以至於你所能見到的,都是最真實的人性、最血淋淋的套路(不是套路血淋淋,是你血淋淋)。
做人要有原則,但你不能不理解並學會接受一些非汝原則的現實。
否則會死得很慘。
參考資料
免責聲明:文章中的所有內容僅代表作者的觀點,與本平台無關。用戶不應以本文作為投資決策的參考。
您也可能喜歡
Bitget 將捐贈 1,200 萬港元,支持香港大埔火災救援及重建工作
Bitget現貨杠桿關於暫停 ELX/USDT 杠桿交易服務的公告
網格新人福利:領取 150 USDT 雙重歡迎禮
Bitget現貨杠桿關於暫停 BEAM/USDT, ZEREBRO/USDT, AVAIL/USDT, HIPPO/USDT, ORBS/USDT 杠桿交易服務的公告
